Product Summary
The 74HC123PW is a high-speed Si-gate CMOS device. It is pin compatible with low power Schotky TTL (LSTTL).
Parametrics
Absolute maximum ratings: (1)CI, input capacitance: 3.5pF; (2)CPD, power dissipation capacitance per monostable: 54pF.
Features
Features: (1)DC triggered from active HIGH or active LOW inputs; (2)Retriggerable for very long pulses up to 100% duty factor; (3)Direct reset terminates output pulse; (4)Schmitt-trigger action on all inputs except for the reset input; (5)Output capability: standard (except for nREXT/CEXT); (6)ICC category: MSI.
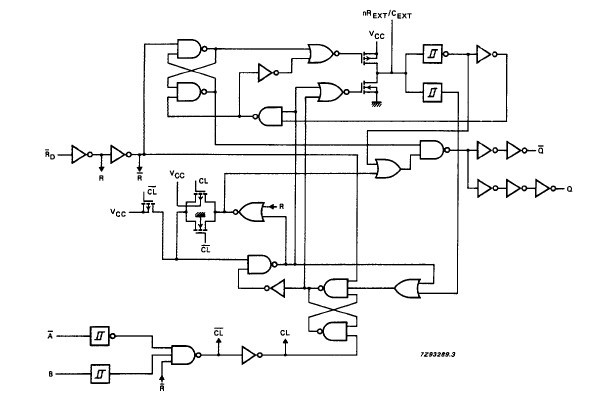
Diagrams

| Image | Part No | Mfg | Description | ![]() |
Pricing (USD) |
Quantity | ||||||||||||
|---|---|---|---|---|---|---|---|---|---|---|---|---|---|---|---|---|---|---|
![]() |
![]() 74HC123PW,112 |
![]() NXP Semiconductors |
![]() Monostable Multivibrator DUAL RETGIG MONOSTBL MULTI |
![]() Data Sheet |
![]()
|
|
||||||||||||
![]() |
![]() 74HC123PW,118 |
![]() NXP Semiconductors |
![]() Monostable Multivibrator DUAL RETGIG MONOSTBL MULTI |
![]() Data Sheet |
![]()
|
|
||||||||||||
(China (Mainland))








