Product Summary
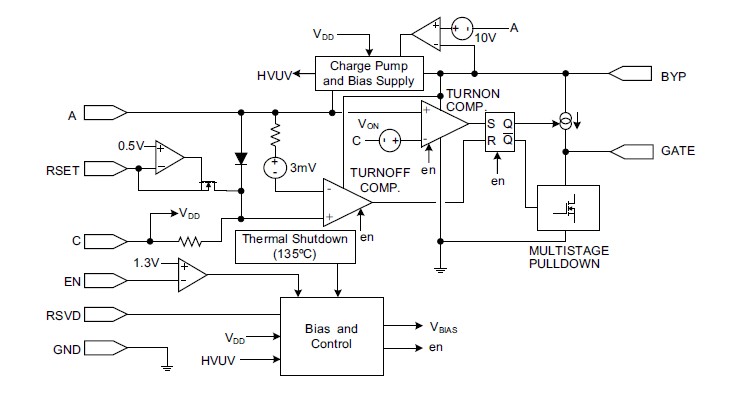
The TPS2419 controller, in conjunction with an external N-channel MOSFET, provides the reverse current protection of an ORing diode with the efficiency of a MOSFET. The TPS2419 can be used to combine multiple power supplies to a common bus in an N+1 configuration, or to combine redundant input power buses. Accurate voltage sensing and a programmable turn-off threshold allows operation to be tailored for a wide range of implementations and bus characteristics. The TPS2419 brings out an enable pin which allows the system to force the MOSFET off under light-load, high noise conditions.
Parametrics
TPS2419 absolute maximum ratings: (1)A, C voltage: –0.3 to 18 V; (2)A above C voltage: 7.5 V; (3)C above A voltage: 18 V; (4)GATE, BYP voltage(2): –0.3 to 30 V; (5)BYP to A voltage: –0.3 to 13 V; (6)GATE above BYP voltage: 0.3 V; (7)RSET(2) voltage: –0.3 to 7 V; (8)EN: –0.3 to 5.5 V; (9)GATE short to A or C or GND: Indefinite.
Features
TPS2419 features: (1)Control External FET for N+1 and ORing; (2)Controls Buses From 3 V to 16.5 V; (3)External Enable; (4)N-Channel MOSFET Control; (5)Rapid Device Turnoff Protects Bus Integrity; (6)Programmable Turn-Off Threshold; (7)Soft Turn on Reduces Bus Transients; (8)Industrial Temperature Range: 0℃ to 85℃; (9)8-Pin TSSOP and SOIC Packages.
Diagrams

| Image | Part No | Mfg | Description | ![]() |
Pricing (USD) |
Quantity | ||||||||||||
|---|---|---|---|---|---|---|---|---|---|---|---|---|---|---|---|---|---|---|
![]() |
![]() TPS2419D |
![]() Texas Instruments |
![]() Hot Swap & Power Distribution N+1 & ORing Power Rail Controller |
![]() Data Sheet |
![]()
|
|
||||||||||||
![]() |
![]() TPS2419PW |
![]() Texas Instruments |
![]() Hot Swap & Power Distribution N+1 & ORing Power Rail Controller |
![]() Data Sheet |
![]()
|
|
||||||||||||
![]() |
![]() TPS2419PWR |
![]() Texas Instruments |
![]() Hot Swap & Power Distribution N+1 & ORing Power Rail Controller |
![]() Data Sheet |
![]()
|
|
||||||||||||
![]() |
![]() TPS2419DR |
![]() Texas Instruments |
![]() Hot Swap & Power Distribution N+1 & ORing Power Rail Controller |
![]() Data Sheet |
![]()
|
|
||||||||||||
(China (Mainland))









