Product Summary
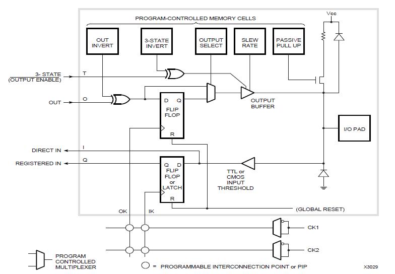
The XC3042A-7VQ100C Field Programmable Gate Array (FPGA) provides a group of high-performance, high-density, digital integrated circuits. The regular, extendable, flexible, user-programmable array architecture of XC3042A-7VQ100C is composed of a configuration program store plus three types of configurable elements: a perimeter of I/O Blocks (IOBs), a core array of Configurable Logic Bocks (CLBs) and resources for interconnection. The general structure of an FPGA is shown in Figure 2. The development system provides schematic capture and auto place-and-route for design entry. Logic and timing simulation, and in-circuit emulation are available as design verification alternatives. The design editor of XC3042A-7VQ100C is used for interactive design optimization, and to compile the data pattern that represents the configuration program.
Parametrics
XC3042A-7VQ100C absolute maximum ratings: (1)Supply voltage relative to GND: –0.5 to +7.0 V; (2)Input voltage with respect to GND: –0.5 to VCC +0.5 V; (3)Voltage applied to 3-state output: –0.5 to VCC +0.5 V; (4)Storage temperature (ambient): –65 to +150 ℃; (5)Maximum soldering temperature (10 s @ 1/16 in.): +260 ℃; (6)Junction temperature plastic: +125 ℃; (7)Junction temperature ceramic: +150 ℃.
Features
XC3042A-7VQ100C features: (1)Complete line of four related Field Programmable Gate Array product families: XC3000A, XC3000L, XC3100A, XC3100L; (2)Ideal for a wide range of custom VLSI design tasks: Replaces TTL, MSI, and other PLD logic, Integrates complete sub-systems into a single package, Avoids the NRE, time delay, and risk of conventional masked gate arrays; (3)High-performance CMOS static memory technology: Guaranteed toggle rates of 70 to 370 MHz, logic delays from 7 to 1.5 ns, System clock speeds over 85 MHz, Low quiescent and active power consumption; (4)Flexible FPGA architecture: Compatible arrays ranging from 1,000 to 7,500 gate complexity, Extensive register, combinatorial, and I/O capabilities.
Diagrams

| Image | Part No | Mfg | Description | ![]() |
Pricing (USD) |
Quantity | ||||
|---|---|---|---|---|---|---|---|---|---|---|
![]() |
![]() XC3042A-7VQ100C |
![]() |
![]() IC FIELD PROG GATE ARRAY 100 PIN |
![]() Data Sheet |
![]() Negotiable |
|
||||
| Image | Part No | Mfg | Description | ![]() |
Pricing (USD) |
Quantity | ||||
![]() |
![]() XC3000 |
![]() Other |
![]() |
![]() Data Sheet |
![]() Negotiable |
|
||||
![]() |
![]() XC3000A |
![]() Other |
![]() |
![]() Data Sheet |
![]() Negotiable |
|
||||
![]() |
![]() XC3000L |
![]() Other |
![]() |
![]() Data Sheet |
![]() Negotiable |
|
||||
![]() |
![]() XC3020A-7PC84C |
![]() |
![]() IC LOGIC CL ARRAY 2000GAT 84PLCC |
![]() Data Sheet |
![]() Negotiable |
|
||||
![]() |
![]() XC3030-100PC44C |
![]() |
![]() IC LOGIC CL ARRAY 3000GAT 44PLCC |
![]() Data Sheet |
![]() Negotiable |
|
||||
![]() |
![]() XC3030-100PC68C |
![]() |
![]() IC LOGIC CL ARRAY 3000GAT 68PLCC |
![]() Data Sheet |
![]() Negotiable |
|
||||
(China (Mainland))










