Product Summary
The PTFA081501E is a 130-watt, internally-matched GOLDMOS FET intended for EDGE and CDMA applications in the 869 to 960 MHz bands. Thermally-enhanced packaging provides the coolest operation available. Full gold metallization ensures excellent device lifetime and reliability.
Parametrics
PTFA081501E absolute maximum ratings: (1)Drain-Source Voltage, VDSS: 65 V; (2)Gate-Source Voltage, VGS: –0.5 to +12 V; (3)Junction Temperature, TJ: 200 ℃; (4)Total Device Dissipation, PD: 449 W; Above 25℃ derate by 2.56 W/℃; (5)Storage Temperature Range, TSTG: –40 to +150 ℃; (6)Thermal Resistance (TCASE = 70℃), RqJC: 0.39 ℃/W.
Features
PTFA081501E features: (1)Thermally-enhanced packages, Pb-free and RoHS-compliant; (2)Broadband internal matching; (3)Typical CDMA2000 performance at 900 MHz, 28 V; (4)Average output power = 35 W; (5)Linear Gain = 18 dB; (6)Efficiency = 34%; (7)Adjacent channel power = 0 dBc; (8)Typical CW performance, 900 MHz, 28 V; (9)Output power at PdB = 165 W; (10)Efficiency = 62%; (11)Integrated ESD protection: Human Body Model, Class 2(minimum); (12)Excellent thermal stability, low HCI drift; (13)Capable of handling 10:1 VSWR @ 28 V, 170 W (CW) output power.
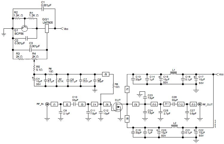
Diagrams

| Image | Part No | Mfg | Description | ![]() |
Pricing (USD) |
Quantity | ||||||
|---|---|---|---|---|---|---|---|---|---|---|---|---|
![]() |
![]() PTFA081501E V1 |
![]() Infineon Technologies |
![]() Transistors RF MOSFET Power RFP-LDMOS GOLDMOS 8 |
![]() Data Sheet |
![]() Negotiable |
|
||||||
| Image | Part No | Mfg | Description | ![]() |
Pricing (USD) |
Quantity | ||||||
![]() |
![]() PTFA041501E V4 |
![]() |
![]() FET RF LDMOS 150W H36248-2 |
![]() Data Sheet |
![]()
|
|
||||||
![]() |
![]() PTFA041501E V4 R250 |
![]() |
![]() FET RF LDMOS 150W H36248-2 |
![]() Data Sheet |
![]()
|
|
||||||
![]() |
![]() PTFA041501F V4 |
![]() |
![]() FET RF LDMOS 150W H37248-2 |
![]() Data Sheet |
![]()
|
|
||||||
![]() |
![]() PTFA041501F V4 R250 |
![]() |
![]() FET RF LDMOS 150W H37248-2 |
![]() Data Sheet |
![]()
|
|
||||||
![]() |
![]() PTFA041501GL V1 |
![]() |
![]() IC FET RF LDMOS 150W PG-63248-2 |
![]() Data Sheet |
![]() Negotiable |
|
||||||
![]() |
![]() PTFA041501GL V1 R250 |
![]() Infineon Technologies |
![]() Transistors RF MOSFET Power RFP-LD EPOC |
![]() Data Sheet |
![]() Negotiable |
|
||||||
(China (Mainland))










