Product Summary
The PTF080451E is a 45 W, internally matched GOLDMOS FET intended for EDGE and CDMA applications in the 860 to 960 MHz band. Full gold metallization ensures excellent device lifetime and reliability.
Parametrics
PTF080451E absolute maixmum ratings: (1)Drain-Source Voltage, VDSS: 65 V; (2)Gate-Source Voltage, VGS: –0.5 to +12 V; (3)Junction Temperature, TJ: 200 ℃; (4)Total Device Dissipation, PD: 184 W; Above 25℃ derate by 1.05 W/℃; (5)Storage Temperature Range, TSTG: –40 to +150 ℃; (6)Thermal Resistance (TCASE = 70℃), RqJC: 0.95 ℃/W.
Features
PTF080451E features: (1)Broadband internal matching; (2)Typical EDGE performance; (3)Average output power = 22.5 W; (4)Gain = 18 dB; (5)Efficiency = 40%; (6)Typical CW performance; (7)Output power at PdB = 60 W; (8)Gain = 17 dB; (9)Efficiency = 60%; (10)Integrated ESD protection: Human Body Model, Class 1(minimum); (11)Excellent thermal stability; (12)Low HCI drift; (13)Capable of handling 10:1 VSWR @ 28 V, 45 W (CW) output power.
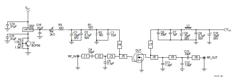
Diagrams

![]() |
![]() PTF01-083T-103B1 |
![]() Bourns |
![]() Slide Potentiometers PANEL CONTROL - SLIDE CARBON |
![]() Data Sheet |
![]() Negotiable |
|
||||||||||||
![]() |
![]() PTF01-151A-102B2 |
![]() Bourns |
![]() Slide Potentiometers 1Kohms Travel=100mm |
![]() Data Sheet |
![]()
|
|
||||||||||||
![]() |
![]() PTF01-151A-103B1 |
![]() Bourns |
![]() Slide Potentiometers 15MM LEVER 10KOHMS 100MM TRVL SNG |
![]() Data Sheet |
![]()
|
|
||||||||||||
![]() |
![]() PTF01-151A-104B2 |
![]() Bourns |
![]() Slide Potentiometers 100Kohms Travel=100mm |
![]() Data Sheet |
![]()
|
|
||||||||||||
![]() |
![]() PTF01-151A-202B2 |
![]() Bourns |
![]() Slide Potentiometers 2Kohms Travel=100mm |
![]() Data Sheet |
![]()
|
|
||||||||||||
![]() |
![]() PTF01-151A-203B2 |
![]() Bourns |
![]() Slide Potentiometers 20Kohms Travel=100mm |
![]() Data Sheet |
![]()
|
|
||||||||||||
(China (Mainland))









