Product Summary
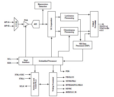
The TVP5151PBS is an Ultralow-Power NTSC/PAL/SECAM Video Decoder. Available in a space-saving 48-terminal PBGA package or a 32-terminal TQFP package, the device decoder converts NTSC, PAL, and SECAM video signals to 8-bit ITU-R BT.656 format. Discrete syncs are also available. The optimized architecture of the TVP5151PBS decoder allows for ultralow power consumption. The decoder consumes 138-mW power under typical operating conditions and consumes less than 1 mW in power-down mode, considerably increasing battery life in portable applications. The applications of the TVP5151PBS include: Digital televisions, PDAs, Notebook PCs, Cell phones, Video recorder/players, Internet appliances/web pads, Handheld games, Surveillance, Portable navigation, Portable video projectors.
Parametrics
TVP5151PBS absolute maximum ratings: (1)Digital input voltage range, VI to DGND: –0.5 V to 4.5 V; (2)Input voltage range, XTAL1 to PLL_GND: –0.5 V to 2.3 V; (3)Analog input voltage range AI to CH_AGND: –0.2 V to 2.0 V; (4)Digital output voltage range, VO to DGND: –0.5 V to 4.5 V; (5)Operating free-air temperature, TA Commercial: 0℃ to 70℃; Industrial: –40℃ to 85℃; (6)Storage temperature range, Tstg: –65℃ to 150℃.
Features
TVP5151PBS features: (1)Accepts NTSC (J, M, 4.43), PAL (B, D, G, H, I, M, N, Nc), and SECAM (B, D, G, K, K1, L) Video; (2)Supports ITU-R BT.601 Standard Sampling; (3)High-Speed 9-Bit Analog-to-Digital Converter (ADC); (4)Two Composite Inputs or One S-Video Input; (5)Fully Differential CMOS Analog Preprocessing Channels With Clamping and Automatic Gain Control (AGC) for Best Signal-to-Noise (S/N) Performance; (6)Ultralow Power Consumption; (7)48-Terminal PBGA Package (ZQC) or 32-Terminal TQFP Package (PBS); (8)Power-Down Mode: <1 mW.
Diagrams

| Image | Part No | Mfg | Description | ![]() |
Pricing (USD) |
Quantity | ||||||||||||
|---|---|---|---|---|---|---|---|---|---|---|---|---|---|---|---|---|---|---|
![]() |
![]() TVP5151PBS |
![]() Texas Instruments |
![]() Video ICs UltraLo-Pwr NTSC/PAL SECAM Vid Dec |
![]() Data Sheet |
![]()
|
|
||||||||||||
![]() |
![]() TVP5151PBSR |
![]() Texas Instruments |
![]() Video ICs UltraLo-Pwr NTSC/PAL SECAM Vid Dec |
![]() Data Sheet |
![]()
|
|
||||||||||||
(China (Mainland))









